
《电鳗财经》电鳗号 / 文
在当今竞争激烈的市场环境下,企业需要不断调整和优化自身业务结构,以应对外部市场变化带来的挑战。作为中国机械工业销售排名第一位的装备制造集团,上海电气在持续推进其业务板块的转型和升级。在这一背景下,公司于2024年11月26日晚间宣布了一项重大决策:通过上海联合产权交易所公开挂牌出售其所持的两项资产,并终止旗下的宁波海锋环保有限公司项目,以减少进一步损失。这一举措不仅标志着公司在资产优化上的果断行动,也预示着其在未来发展道路上的新战略布局。
上海电气共公发布了三项公告。该公司在第一则公告中披露,该公司拟通过上海联合产权交易所(以下简称“联交所”)公开挂牌转让所持上海电气集团(肃宁)环保科技有限公司(以下简称“肃宁公司”)100%股权,挂牌价格为1.57亿元。

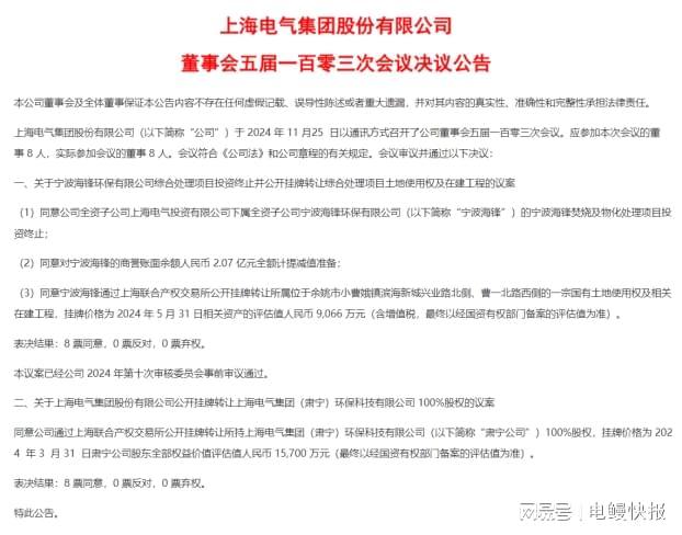
该公司在第二则公告中披露,该公司董事会五届一百零三次会议审议通过《关于宁波海锋环保有限公司综合处理项目投资终止并公开挂牌转让综合处理项目土地使用权及在建工程的议案》,(1)同意公司全资子公司上海电气投资有限公司(以下简称“电气投资”)下属全资子公司宁波海锋环保有限公司(以下简称“宁波海锋”)实施的宁波海锋焚烧及物化处理项目(以下简称“综合处理项目”)投资终止;(2)同意对宁波海锋的商誉账面余额人民币2.07亿元全额计提减值准备;(3)同意宁波海锋通过上海联合产权交易所(以下简称“联交所”)公开挂牌转让所属位于余姚市小曹娥镇滨海新城兴业路北侧、曹一北路西侧的一宗国有土地使用权及相关在建工程,挂牌价格为2024年5月31日相关资产的评估值人民币9,066万元(含增值税,最终以经国资有权部门备案的评估值为准)(以下简称“本次交易”)。

该公司在第三则公告中披露了《关于宁波海锋环保有限公司综合处理项目投资终止并公开挂牌转让综合处理项目土地使用权及在建工程的议案》。

近年来,随着市场竞争的加剧和行业环境的变化,上海电气面临着一系列挑战。特别是在环保领域,该公司的业务结构亟需调整。为了提升核心竞争力,上海电气决定逐步退出部分运营类资产,聚焦于核心装备和产品技术的自主研发。此次挂牌出售的资产包括两个主要部分:上海电气集团肃宁环保科技有限公司(简称“肃宁公司”)100%股权及宁波海锋环保有限公司(简称“宁波海锋”)相关的国有土地使用权和在建工程。
肃宁公司的主要业务是垃圾焚烧发电项目,然而近年来其营业收入和净利润表现不佳。根据公告数据,从2022年到2024年前三月,肃宁公司的营业收入分别为2.67亿元、9922.79万元和827.82万元,而净利润则经历了从正增长到亏损的转变。在此情况下,上海电气决定通过公开挂牌方式转让肃宁公司100%股权,挂牌价格为1.57亿元。此举旨在剥离低效资产,优化资源配置,使公司能够更加专注于具有长期发展潜力的核心业务。

宁波海锋的情况则更为复杂。该公司主要从事危险废弃物处理业务,但由于市场环境和政策的变化,其未来盈利能力面临巨大不确定性。自2018年被上海电气收购以来,宁波海锋的商誉账面余额已累计计提减值准备3.69亿元,剩余账面余额为2.07亿元。鉴于此,上海电气决定对宁波海锋全额计提减值准备,并终止其综合处理项目的投资。同时,宁波海锋拥有的位于余姚市小曹娥镇的一宗国有土地使用权及相关在建工程也将通过联交所公开挂牌转让,挂牌价格为9066万元。


业内人士指出,上海电气此次资产出售和项目终止的背后有着深远的战略考量。首先,通过剥离不具竞争力的资产,公司可以有效降低运营成本,集中资源发展核心业务。其次,这也是公司应对市场变化的一种积极策略,有助于提升整体财务健康度和抗风险能力。
《电鳗财经》将继续关注后续发展。