2027年节能环保产业产值规模有望超19万亿元!一文了解2022年中国节能环保行业市场规模、竞争格局及发展前景
发布时间:2025-09-16 12:20浏览次数:
节能环保产业是指为节约能源资源、发展循环经济、保护生态环境提供物质基础和技术保障的产业,加快发展节能环保产业,是调整经济结构、转变经济发展方式的内在要求,是推动节能减排,发展绿色经济和循环经济,建设资源节约型环境友好型社会,积极应对气候变化,抢占未来竞争制高点的战略选择。根据国家统计局公布的《节能环保清洁产业统计分类(2021)》,节能环保主要分为高效节能、先进环保、资源循环利用、绿色交通车船和设备制造。
节能环保产业产业链庞大,产业环节众多,包含节能产业、环保产业和资源循环利用产业。节能环保产业涉及节能环保技术与装备、节能产品与服务等,其产业链长度长、关联度大、吸纳就业能力强。在碳中和、碳达峰大目标的引领下,节能环保产业将对经济增长起到进一步拉动作用。节能环保产业产业链上游主要是包括钢铁、电子、有色金属、塑料等在内的原材料供应商,这些行业为节能环保产品的生产及工程实施提供原材料,其价格波动直接影响节能环保产业的成本,进而对细分行业的利润产生影响。节能环保产业产业链下游主要包括电力、钢铁、建筑、化工、机械制造、市政建设行业。工业部门和政府部门是节能环保的重要需求方。

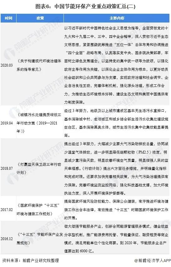
我国节能环保产业发展主要受政策影响,在经历了发展早期(“十一五”期间)、历史机遇期(“十二五”期间)和发展成熟期(“十三五”期间)后,“十四五”期间,节能环保产业正处于新的战略机遇期。
中国节能环保行业政策背景:政策加持节能环保产业成为支柱产业我国节能环保产业发展主要受政策影响,在国家一系列政策的推动下,我国节能环保产业已成为国民经济新的支柱产业。


近年来,国家在财政支出方面,把生态环保、绿色发展作为重要的领域,财政支出逐步扩大。据财政部数据,2012-2021年,全国节能环保财政支出规模年均增长率达8.8%。从波动趋势来看,2012-2019年,我国节能环保财政支出规模整体呈扩大趋势,2020-2021年有所下降。2021年,全国节能环保财政支出规模达6305亿元。
在国家政策和财政支出的推动下,我国节能环保产业快速发展。据发展和改革委员会公布数据,“十三五”期间,节能环保产业产值由2015年的4.5万亿元上升到2020年的7.5万亿元左右。
注:国家发展和改革委员会暂未公布2016年和2019年数据,图中数据为前瞻估算数据。
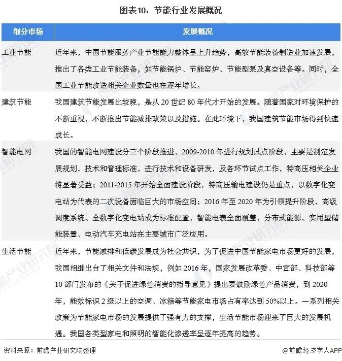
2.中国节能环保行业细分市场之节能行业:节能服务产业不断发展节能行业是节能环保产业的重要细分行业,主要包括工业节能、建筑节能、智能电网和生活节能四个领域,具体发展概况如下:
随着国家及地方政策的不断推进,我国节能服务产业不断发展,产业总产值不断增长,呈逐年上涨趋势。据中国节能协会节能服务产业委员会(EMCA)数据显示,2020年我国节能服务产业总产值达5917亿元,同比增长13.3%。
近年来,中国节能服务产业节能能力整体呈上升趋势,2020年,我国合同能源管理项目投资对应形成年节能能力4050万吨标准煤,形成年减排二氧化碳10172万吨。
3.中国节能环保行业细分市场之环保产业:环保产业保持较快增长近年来,随着中国经济的快速增长、人们环保意识的增强和环境保护工作力度的加大,中国环保产业取得了较大的发展。在国家和各级政府不断加大重视,以及伴随着工业发展产生的大量市场需求等方面因素的作用下,中国环保产业始终保持较快增长。《中国环保产业发展状况报告(2020)》数据显示,2019年全国环保产业营业收入约17800亿元,较2018年增长约11.3%。《中国环保产业发展状况报告(2020)》采用环保投资拉动系数法、产业贡献率和产业增长率三种方法预测2020年环保产业营业收入规模大约在1.6万-2万亿元之间。
4.节能环保行业细分市场之资源循环利用:循环经济发展取得积极成效“十三五”以来,我国循环经济发展取得积极成效,2020年主要资源产出率比2015年提高了约26%,单位国内生产总值(GDP)能源消耗继续大幅下降,单位GDP用水量累计降低28%。资源循环利用已成为保障我国资源安全的重要途径。
1.区域竞争格局:中国节能环保产业园区主要集中在长三角地区从我国节能环保产业园区域分布情况来看,目前我国节能环保已形成明显的产业集群主要集中在长三角地区,其中山东省、江苏省和河南省的产业园数量最多。
从企业竞争来看,我国节能环保产业的企业数量众多,以中国环境企业50强为例,根据全国工商联环境商会发布的“2021中国环境企业50强”榜单,A股上市公司33家,港股上市公司10家,新加坡上市公司1家,非上市公司6家。
从营业收入来看,营收过百亿的企业共8家,分别是光大环境、中国天楹、北控水务、首创环保集团、盈峰环境、格林美、重庆水务环境集团和龙净环保,这8家企业营收占全部50强企业营收规模的16%。营收在50亿元至100亿元企业14家,占比约为28%。
据我国“碳中和、碳达峰”节能减排规划——《关于完整准确全面贯彻新发展理念做好碳达峰碳中和工作的意见》和《2030年前碳达峰行动方案》,到2025年,绿色低碳循环发展的经济体系初步形成,重点行业能源利用效率大幅提升。单位国内生产总值能耗比2020年下降13.5%;单位国内生产总值二氧化碳排放比2020年下降18%。
据《“十四五”循环经济发展规划》,到2025年,主要资源产出率比2020年提高约20%,单位GDP能源消耗、用水量比2020年分别降低13.5%、16%左右,农作物秸秆综合利用率保持在86%以上,大宗固废综合利用率达到60%,建筑垃圾综合利用率达到60%,废纸利用量达到6000万吨,废钢利用量达到3.2亿吨,再生有色金属产量达到2000万吨,其中再生铜、再生铝和再生铅产量分别达到400万吨、1150万吨、290万吨,资源循环利用产业产值达到5万亿元。
在“碳中和、碳达峰”和“十四五”的一系列目标和规划的推动下,我国节能环保产业规模将继续扩大。据前瞻分析预测,到2027年我国节能环保产业产值规模有望超19万亿元。
近年来,伴随着信息技术、云计算、物联网、大数据等技术在节能环保领域的应用不断深入,节能环保产业与新技术的不断融合进一步带动了节能环保事业的发展。例如,智能电网、智慧水务、物联网解决方案等数字化智慧化升级的节能环保生态正在加速发展。未来,通过数字化智慧化转型升级,我国节能环保产业整体价值将进一步提升。