您好,欢迎访问上海科杰节能环保科技公司!
全国咨询热线+86 02120256888
上海科杰节能环保科技股份有限公司

新闻动态

NEWS CENTER
2024年中国节能环保行业市场前景预测研究报告
发布时间:2025-09-09 15:26浏览次数:

中商情报网讯:节能环保在当今社会中的地位十分重要,不仅是国家战略新兴产业的重要组成部分,同时也是促进经济转型升级的关键领域和应对气候变化和环境污染的重要手段。随着中国对生态环境保护和可持续发展的重视不断提高,节能环保产业将迎来更加广阔的发展前景。

一、节能环保的定义

节能环保产业是指为节约能源资源、发展循环经济、保护生态环境提供物质基础和技术保障的产业,是国家加快培育和发展的战略性新兴产业之一。节能环保产业是一个涵盖高效节能、先进环保、资源循环利用等多个领域和行业的综合性产业,其发展对于推动经济社会的可持续发展具有重要意义。

资料来源:中商产业研究院整理

二、节能环保行业发展政策

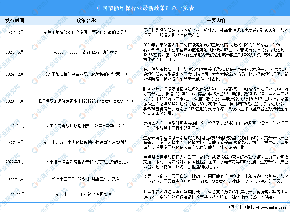
节能环保产业是国家战略新兴产业的重要组成部分。近年来,我国政府及相关部门出台了《关于加快经济社会发展全面绿色转型的意见》《2024—2025年节能降碳行动方案》《关于加快推动制造业绿色化发展的指导意见》《环境基础设施建设水平提升行动(2023—2025年)》等一系列政策促进节能环保产业发展。具体政策如下:

资料来源:中商产业研究院整理

三、节能环保行业发展现状

1.节能环保产业产值规模

近年来,中国节能环保产业迎来快速发展。中商产业研究院发布的《2024-2029年中国节能环保产业市场前瞻与未来投资战略分析报告》显示,2022年中国节能环保产业产值超8万亿元,年增速10%以上,2023年节能环保产业产值逼近9万亿元。中商产业研究院分析师预测,2024年中国节能环保产业产值将达到9.8万亿元,2030年节能环保产值达到15万亿元左右。

数据来源:工信部、中商产业研究院整理

2.节能环保财政支出情况

随着国家对生态文明建设和绿色发展的重视程度不断提高,中国节能环保财政支出迎来增长。中商产业研究院发布的《2024-2029年中国节能环保产业市场前瞻与未来投资战略分析报告》显示,2023年中国节能环保支出5633亿元,同比增长4.1%。中商产业研究院分析师预测,2024年中国节能环保支出规模将达到5854亿元。

数据来源:财政部、中商产业研究院整理

3.节能服务产业产值规模

我国服务业总体增长较快,我国节能服务产业也稳健发展。中商产业研究院发布的《2024-2029年中国节能环保产业市场前瞻与未来投资战略分析报告》显示,截至2023年底,全国节能服务公司数量达到13801家,节能服务产业从业人员达到96.3万人,总产值为5202亿元,同比增长1.7%。中商产业研究院分析师预测,2024年中国节能服务产业总产值将达到5354亿元。

数据来源:EMCA、中商产业研究院整理

4.环保装备制造业总产值

“绿色低碳转型”背景下,中国环保产业进入快车道,环保设备市场规模正逐步扩大。根据中商产业研究院发布的《2024-2029年中国环保设备市场调研及前景预测报告》,2022年中国环保装备制造业产值同比增长2%,达到9600亿元,2023年环保装备制造业总产值超过9700亿元。根据工信部发布的数据,预计到2025年,中国环保装备制造业产值将提高至1.3万亿元。

5.节能环保行业上市企业

节能环保涵盖了多个领域和行业,相关上市企业数量较多。随着行业的不断发展和整合,光大环境、浙富控股、首创环保、高能环境、瀚蓝环境等一些具有技术实力、品牌影响力和市场优势的企业逐渐脱颖而出,市场集中度逐步提升。

四、节能环保行业重点企业

1.光大环境

光大环境集投资、建设、运营、制造、研发等诸多优势于一身,是中国重要环境综合治理服务商,目前公司已构建“五点一线”全产业链技术路线,形成“环境、资源、能源”三位一体发展新格局。主营业务包括垃圾发电及协同处理、生物质综合利用、危废及固废处置、环境修复、水环境综合治理、装备制造、垃圾分类、环卫一体化、资源循环利用、无废城市建设、节能照明、分析检测、绿色技术研发、生态环境规划设计、环保产业园等。

历经十多年发展,光大环境现已成为中国最大环境企业、亚洲环保领军企业、全球最大垃圾发电投资运营商及世界知名环境集团。从经营情况来看,2023年,光大环境取得收益320.9亿港元,同比减少14.02%;公司权益持有人应占盈利44.29亿港元,同比减少3.75%。

数据来源:中商产业研究院整理

2.浙富控股

浙富控股集团股份有限公司是一家集团化运作、多元化布局、国际化经营的上市公司,业务领域涉及危险无害化处理及再生资源回收利用、大型清洁能源装备的研发和制造、多领域产业投资等诸多板块。浙富控股以环保产业为核心、以水电、核电等清洁能源装备制造为重点,环保与装备制造业务协调发展、在环保及大型清洁能源装备特定领域拥有核心技术及主导优势的大型企业集团。

从经营情况来看,2023年,浙富控股实现营业总收入189.51亿元,同比增长12.94%;归母净利润10.26亿元,同比下降30.07%。

数据来源:中商产业研究院整理

3.首创环保

北京首创生态环保集团股份有限公司成立于1999年,是全国500强企业北京首都创业集团有限公司控股的环保旗舰上市公司。首创环保深耕环保行业二十余载,在城市环境、市政公用、企业环保节能等领域为客户提供高效、智慧、绿色的“水、固、气、能”综合解决方案。截至2023年末,首创环保在全国28个省(自治区、直辖市)、超过140个地级市拥有项目,水处理能力达到2695万吨/日,生活垃圾处理能力达到1527万吨/年,累计实施33个生态治理项目、60余个大气环境综合治理项目、500余项节能降碳服务,服务总人口超过9000万。

从经营情况来看,2023年,首创环保实现营业收入213.19亿元,同比下降3.82%;归母净利润为16.06亿元,同比下降49.09%。

数据来源:中商产业研究院整理

4.高能环境

北京高能时代环境技术股份有限公司脱胎于中科院高能物理研究所,是国内最早专业从事固废污染防治技术研究、成果转化和提供系统解决方案的国家高新技术企业之一。经过30余年的发展,高能环境以技术创新推动产业转型升级,形成以固废危废资源化利用、生活垃圾处理、环境修复为核心业务板块,兼顾固废危废无害化处置、水处理、大气污染治理、有机垃圾治理等多领域协同发展的综合型环保服务平台。旗下汇集了百余家分子公司,实现了集团规模化、业务多元化发展,是一家具有卓越竞争力的环保行业领军企业。

从经营情况来看,2023年,高能环境实现营业收入105.80亿元,同比增长20.58%;归母净利润5.05亿元,同比下降27.13%。

5.瀚蓝环境

瀚蓝环境股份有限公司是一家专注于环境服务产业的上市公司,业务领域涵盖固废处理、能源、供水、排水等,是中国环境企业十强。瀚蓝环境在固废处理领域,已形成集前端环卫一体化、中端转运及后端处理的纵向全链条发展模式,也形成了生活垃圾、餐厨垃圾、污泥、工业废弃物、农业废弃物、医疗、大件垃圾等多种污染源治理及协同资源化的横向一体化业务布局,具备对标“无废城市”建设、提供固废处理全产业链综合服务能力。

从经营情况来看,2023年,瀚蓝环境实现营业收入125.41亿元,同比下降2.59%;实现归母净利润14.3亿元,同比增长25.23%。

五、节能环保行业发展前景

1.政策支持力度加大

各国政府越来越认识到节能环保的重要性,纷纷出台相关政策以推动节能环保产业的发展。例如,美国政府出台了一系列节能环保政策,鼓励企业和个人采用清洁能源和节能技术,并加大对环保产业的投入。中国政府也持续加大对节能环保产业的政策支持,通过制定优惠政策、提供财政补贴、税收减免等多种方式,为节能环保产业的发展提供有力保障。

2.技术创新推动行业发展

一方面,随着科技的不断进步,各种新的节能环保技术不断涌现,如太阳能、风能、生物能等清洁能源技术的不断完善和成熟,为能源产业的转型升级提供了强大的支持。此外,智能化、自动化等技术的广泛应用也为节能环保产业的发展带来了新的机遇。另一方面,企业技术创新和科技成果集成、转化能力大幅提高,能源高效和分质梯级利用、污染物防治和安全处置、资源回收和循环利用等关键核心技术研发取得重点突破,装备和产品的质量、性能显著改善。这些技术的突破和应用将进一步提升节能环保产业的竞争力。

3.市场需求持续增长

从地区来看,随着全球经济的发展和人口的增长,对能源资源的需求不断增加,同时环境污染问题也日益严峻。这使得各国政府和企业对节能环保产业的需求不断增加,特别是在一些发达国家和地区,对节能环保产品的需求更是迫切。从行业来看,在工业、建筑、交通等领域,节能减排和环保治理的需求更加迫切。例如,在工业领域,企业需要通过推广高效节能设备、优化工艺流程等措施降耗和排放;在建筑领域,节能建材、智能建筑技术等产品和服务的需求不断增长;在交通领域,清洁能源汽车、新能源车辆充电设施等产品和服务的需求逐渐增加。

更多资料请参考中商产业研究院发布的《中国节能环保行业市场前景及投资机会研究报告》,同时中商产业研究院还提供产业大数据、产业情报、行业研究报告、行业白皮书、行业地位证明、可行性研究报告、产业规划、产业链招商图谱、产业招商指引、产业链招商考察&推介会、“十五五”规划等咨询服务。

在线客服
联系电话
全国免费咨询热线 +86 02120256888
  • · 专业的设计咨询
  • · 精准的解决方案
  • · 灵活的价格调整
  • · 1对1贴心服务
在线留言
回到顶部