
2024年中国国际服务贸易交易会(简称「服贸会」)于9月12日至16日在北京举办,香港贸易发展局(简称「香港贸发局」)继续设立「香港馆」,以「香港通道 连接全球」为主题,展现在国家「十四五」规划下,香港作为国际企业走进内地、内地企业走向世界「双向通道」的独特优势。香港贸发局华北、东北首席代表陈嘉贤表示,将围绕科技创新、国际人才、金融服务、企业国际化等领域,促进两地企业开拓新合作新机遇。?
中节能皓信可持续发展部总监李雪娇女士受香港贸易发展局邀请参加“香港助力企业高质量发展” 对接座谈会。

会议回顾?
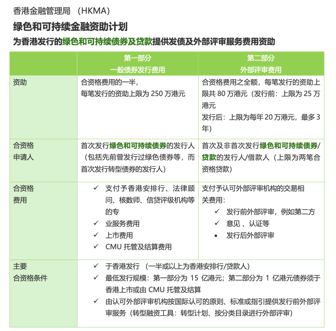
李雪娇女士以“香港:绿色融资新渠道”为主题与环保行业相关企业以及香港金融界代表,探讨如何在金融经营活动中注重对生态环境的保护,通过对社会经济资源的引导,促进可持续发展。李女士指出香港绿色和可持续金融资助计划的延期为各企业赴港融资提供了便利,以绿色金融为杠杆推动企业的低碳转型。


座谈会活动现场
结语
中节能皓信已经连续四年获得HKMA认证,成为“绿色和可持续金融资助计划”认可的外部评审机构。在此资质下,我们可以为合资格的债券或贷款提供发行前的外部评审服务。这证明了我们在可持续金融领域的专业能力和严格的评审标准,同时也表明我们有能力为客户提供高质量的服务和保障。
中节能皓信多年来一直致力于推动可持续发展,并积极响应国家和全球的可持续发展目标,为客户提供可持续金融解决方案和服务。我们将继续秉承“可持续、创新、卓越”的核心价值观,充分利用此项资质,同时不断提高服务质量和专业能力,为来港进行绿色及可持续融资或的客户提供更优质的服务和解决方案。?
中节能皓信:?市场部
邮箱:inquiry@cecepec.com
*本文所载资料内容仅供一般参考使用,由于政策更新及市场交替等因素,本集团不能保证这些资料在您收取时或日后仍然准确。本集团将不对任何在没有详细考虑相关情况及获取适当专业意见下,依据本文所载资料行事之行为承担任何责任。本文所载之所有内容,如文字,图形,图像,照片,标志,商标,数据和软件(“内容”)均受香港及其他地区的知识产权法及条约保护。第三方机构如欲转载文章,请原文转载不得修改,且标注来源。如需改动文章内容,请事先获得中节能皓信书面同意。未经中节能皓信事先书面许可,不得以任何方式使用商标和商号名称中国节能?,您不得出于促销或广告目的或其他目的或影响第三方的目的在任何公共媒体中提及中节能皓信或其授权许可人的任何信息。如果您有任何意见或问题,请联系inquiry@cecepec.com。
(中节能皓信CECEPEC)(转自:中节能皓信CECEPEC)